核心摘要
新冠疫情推动即时物流行业加速实现转型升级
• 疫情推动“即时消费到即时物流”的产业链优化升级;
• 疫情期催生大量生鲜商超到家需求,复工后C端跑腿需求回升。
疫情后时代,即时物流需求侧改变显著
• 疫情后整体消费观基础:理性消费观念及个性消费倾向并存;• 餐饮:商户对外卖渠道依赖度提升,第三方生态体系需求度增加;
• C端:企业大面积复工复产推动商务件业务回升。
疫情后时代,即时物流供给侧加速迭代
• 产品:B端客户类型多样,需求特征各有不同;C端客户核心追求便利性服务及个性化优质体验;
• 科技:行业科技不断迭代,促进产出更优质高效的解决方案。
入局者增加,市场活跃度提升,行业健康发展
• 客户需求类型不断演变,企业产品也需持续迭代升级;• 行业边界持续延伸,即时物流未来将拥有更多可能性。
疫情影响下的即时消费产业链全局
新冠疫情推动“即时消费到即时物流”的产业链优化升级
2020年初,新冠肺炎疫情的迅速蔓延使居民生活受到了极大的影响和改变,一季度大部分居民均处居家自我隔离状态,由此,整体中国的消费市场和服务市场都随之产生巨大变化。即时物流订单结构在此次疫情期间受到较大影响,如较为负面影响的外卖行业遭受较大打击从而使即时物流行业损失较多订单,再如较为正面影响的生鲜商超即时到家需求的大幅增长从而使即时物流行业弥补了部分外卖订单的缺失。总体而言,此次疫情推动即时物流行业在普通消费者中认知度的大幅提升,并对未来用户黏性的持续保持有积极影响。
疫情影响下的特殊场景需求增长
疫情期催生大量生鲜商超到家需求,复工后C端跑腿需求回升
疫情期间,居家自我隔离的状态使得大量居民选择通过线上到家平台下单购买生活所需,如生鲜果蔬、商超快消等品类商品;疫情高峰期逐渐过渡后,国家鼓励企业复工复产,C端跑腿需求则随复工的开展而有所回升,包括商务件跑腿、下午茶跑腿、普通物品的同城递送等。
疫情影响下的即时物流用户需求特征
需求常态化:“懒人经济”转向生活刚需
2020年疫情期持续较长时间,消费者居家饭食如:1)自己做,则使用即时物流服务配送生鲜商超到家;2)外卖,则使用即时物流服务配送餐饮商品到家。而在逐渐复工期间,堂食的未恢复状态则使更多人使用外卖来解决工作餐问题。从数据层面来看,整体2020年中国外卖O2O市场并未受到极大影响,增速虽有下滑但仍旧保持一定的稳定性。因此,可以看到,原本被称为“懒人经济”的到家O2O类服务,在疫情的影响下,逐渐转变为生活刚需。
疫情影响下的即时物流用户需求特征
体验升级化:产品类型更加多样,服务品质更加细致
疫情的持续,推动了即时物流用户需求更加多样化、个性化。用户逐渐希望即时物流产品能够帮助解决自己更多的难题,期待产品的“百用感”;同时,也会希望即时物流产品在疫情期间能够给到自己安全感,表现得足够“体贴”。
疫情后整体消费观基础
理性消费观念及个性消费倾向并存
疫情对整体中国居民的影响是多层面全方位的,尤其是在与生活生存息息相关的收入层面,疫情使得部分居民的收入锐减,疫情后时代理性消费的基调必然存在。但在另一方面,由于疫情对身体健康的影响极大,更多的居民相较以前而言,开始更加关注消费领域的优质品牌,品牌给到消费者的安全感和信赖感相较其他则更强。
疫情后时代-即时物流需求
餐饮:服务更优质的品牌商户存活力强,中小商户受疫情影响大
疫情后时代,品牌商户规模优势显著,消费者高信任度带来的业务量明显更优,由此其对即时物流的要求也更细致高标准,会更倾向于选择品牌优质、能力专业的即时物流服务商,如美团配送、顺丰同城急送等。而在同时期,中小商户的抗风险能力较低,受疫情的影响更大,其在即时物流需求上则更青睐高性价比、经济的产品。比如美团配送拥有美团专送产品、美团快送产品等对应各特征类别的客户需求,顺丰同城急送也拥有品牌产品、时效产品、经济产品,与不同类型客户的需求相互对应。
疫情后时代-即时物流需求
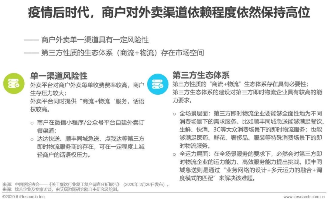
餐饮:商户对外卖渠道依赖度提升,第三方生态体系需求度增加
2020年疫情对中国餐饮市场的影响是巨大的,而因此,大部分线下餐饮商户在本次疫情期间,明显提升了其对外卖渠道的依赖度。但如采用单一的外卖平台,则其渠道风险性较大,如平台佣金率、服务费等成本较高,因此也有部分商户逐渐开始自建外卖订餐渠道。由此可看出,在现有头部外卖平台外,第三方生态体系(商流+物流)存在的合理性和必要性明显。
疫情后时代-即时物流需求
C端:企业大面积复工复产推动商务件业务回升
疫情后时代,企业大面积复工复产,社会经济秩序逐渐恢复稳定,因此相较其他受影响品类,即时物流的商务件恢复速度较快,恢复程度较高。同时,由于疫情对企业及个人的抗风险压力阀值都产生了消极影响,因此,疫情后时代,即时物流商务件将更加关注服务品质和服务能力。
疫情后时代-即时物流需求
C端:居民生活逐渐恢复正常秩序,递送帮办等个人件需求增多
疫情后时代,居民对日常生活中的人群聚集地区仍保持谨慎心理,因此为避免去往人流量较多地区,居民会更多使用即时物流递送帮办的方式满足其生活中的同城需求。而在生活场景中的即时物流品牌选择上,商务场景下的用户习惯则会直接带动生活场景中的即时物流品牌选择。
疫情后时代-即时物流需求
快递末端:提升配送能力及运力黏性,向社区同城递送市场渗透
疫情前,即时物流的快递末端业务已存在,从供给端来看,即时物流餐饮订单比重较高,峰谷时间段明显,因此错峰订单的配置极为重要,快递单作为补充将极大提升配送能力及运力黏性;疫情后时代,即时物流对传统同城快递影响将更加显著,但除商务同城递送外,社区同城递送市场同样重要,通过快递末端业务,则能够帮助推动即时物流走向社区。即时物流在完整同城递送市场将拥有更多可能性。
疫情后时代-即时物流需求
新零售:疫情后生鲜、商超、医药等品类继续保持稳定发展
疫情后时代,生鲜商超品类的生活必需性质仍存,且疫情期间的市场教育能够使部分用户仍留存平台,市场回稳后生鲜商超品类仍将存可观基数,发展持续向好;而医药品类由于在疫情期间居民医院出行的大量减少,更多人开始尝试互联网医疗,医药即时物流作为互联网医疗的补充,对居民健康的贡献显著,在疫情后医药即时物流业将继续保持稳定发展。
疫情后时代-即时物流供给
产品:B端客户类型多样,需求特征各有不同
受到疫情的影响,疫情后时代B端客户类型的差异化将更加显著,而各家即时物流服务商也将会对应优质服务、稳定服务及性价比的需求,提供不同种类的产品。
疫情后时代-即时物流供给
产品:C端客户核心追求便利性服务及个性化优质体验
在即时物流C端市场上:
1)从广度来看,市场中供给产品类型多样,各家差异性不强,几乎均有递送、帮买的产品,部分有帮办的产品,总体而言同质化程度较高;
2)从深度来看,C端用户需求特征在随时间不断变化,因此也需要即时物流服务商不断迭代更新针对C端的产品和服务。例如针对疫情阶段,部分骑手难以返程至常住城市返工,则可通过顺丰同城急送的众包平台实现在所在地返工,为疫情期间整体即时物流匮乏的运力池增添力量,提升用户需求的应答时间和服务时效。
疫情后时代-即时物流供给
运力:多元运力模式的融合,使即时物流得以健康发展
在即时物流的运力层面,多元运力模式的长期存在,使得即时物流行业能够为2020年疫情期间到家即配的大量需求提供优质服务。因此,未来多元运力模式的融合将更加主流。
疫情后时代-即时物流供给
科技:行业科技不断迭代,促进产出更优质高效的解决方案
疫情后时代,即时物流行业的科技水平将进一步迭代更新,推动整体行业的成本更低效率更优,更好地为客户及消费者提供优质服务,为行业和客户产出更加优质高效的解决方案。
典型企业案例:顺丰同城急送
商务领域优势明显,目标“优质、高效、全场景”
顺丰同城急送一方面尽力避免对单一商流平台的依赖,另一方面也尽力磨炼自身对全场景需求的适应性和个性化定制能力,力争为客户提供优质、高效、全场景的配送服务。
典型企业案例:顺丰同城急送
运力模式多元,服务能力优质,目标“专业,让配送更有温度”
顺丰同城急送是即时物流行业中第一家以全职运力切入市场的玩家,在一定程度上体现出顺丰同城急送对于配送服务的质量要求。另外,顺丰速运在高端时效件市场拥有绝对话语权,其高端供应链客户群将会成为顺丰同城急送持续发展的强有力的资源池,顺丰同城急送天生具备顺丰的物流基因和服务基因,在物流服务上会尽全力为客户提供专业有温度的配送服务。
趋势展望一
企业:客户需求类型不断演变,企业产品也需持续迭代升级
疫情后时代,客户的需求类型将更加多样化和个性化,如“帮买”“帮办”需求的持续增加等;与此同时,企业的产品也将会随着客户需求的变化而产生较大改变。未来整体即时物流市场将会呈现出更加多样的特点。
趋势展望二
行业:入局者不断增加,市场活跃度提升,有益行业健康发展
从市场订单规模来看,2020年新冠肺炎疫情对即时物流行业产生了显著影响,2020年的预计增速相较2019年有明显跌幅,但目前来看,即时物流行业的整体发展前景向好,预计2021年将有明显恢复。从近两年的整体即时物流行业来看,入局者不断增加,如顺丰集团下顺丰同城急送的即时物流品牌独立;滴滴上线“滴滴跑腿”,切入即时物流市场等。市场活跃度明显提升,竞争显著,有益于整体即时物流行业的健康发展。
趋势展望三
行业:行业边界持续延伸,即时物流未来将拥有更多可能性
2020年疫情对即时物流需求类型和产品服务类型都有较大影响,从客户角度来看,不仅仅是“跑腿”类需求的多样性增加,消费者对其他消费行业的即时到家服务也有较大兴趣和较高期待,例如“医药到家”、“服装到家”等,未来即时物流的可能性将不会局限于餐饮、生鲜等已发展多年的消费领域,其他行业也将会产生更多可行的即时到家方案。另外,除消费行业即时物流可能性的拓宽外,“即时物流+其他物流服务”的综合性解决方案未来也将更常见,例如“即时物流+仓储”、“即时物流+快运”,目前已有如“‘中铁快运+顺丰速运+顺丰同城急送’的综合性解决方案为医药企业提供跨省极速运送待检测血样”的案例,以及如“‘顺丰冷链+顺丰同城急送’的综合性解决方案为餐饮企业提供全链路的‘从源头到餐桌’的物流服务”的案例。未来行业将会以更多样化的方式延伸至更多领域,为企业类客户提供更多服务上的可能性和可行性。
趋势展望四
产业:即时物流的成熟发展推动城市经济体运营精细效率提升
从城市经济体的角度来看,城市内即时物流行业的逐渐发展,也对应着城市运作效率逐渐提升的过程。因此,当城市内即时物流行业发展至成熟期时,城市经济体本身也实现了更高效的运作和更精细的运营,由此也会对伴随城市一起成长的即时物流行业和企业提出要求,届时,有更高品质的服务、更强有力的品牌能力以及更能得到优质品牌商户认可的即时物流企业将更适合高效城市经济体,也将会在行业内拥有更高话语权。
聚焦“科技赋能·智能应用”
亚洲物流双年展旗下品牌展——亚洲智慧创新物流大会及展览引领行业风向
从行业报告了解中国即时物流当然远远不能满足,了解更多行业发展趋势,即刻加入亚洲物流双年展旗下品牌展——亚洲智慧创新物流大会及展览。展会现场将汇聚城配物流服务商、智慧物流服务供应商、智慧物流仓储服务商、物流包装等标杆企业展现产品及物流解决方案,为物流er提供一个专业的线下行业交流平台。
2024-04-18 09:51
2024-04-18 09:51
2024-04-18 09:50
2023-11-21 09:32
2023-11-01 14:51
2023-09-19 10:22
2023-09-14 09:30
2023-08-08 14:26
2023-07-31 09:32
2023-07-31 09:18









































