
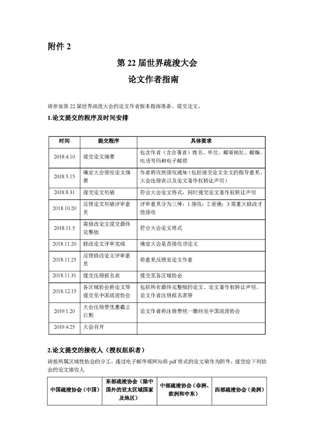
为推动疏浚业的技术创新和可持续发展,增进世界疏浚大家庭的交流合作,受世界疏浚协会联合会委托,由中国疏浚协会与东部疏浚协会承办的第22届世界疏浚大会,定于2019年4月25日-29日在中国上海举行。
世界疏浚三年一度的顶级峰会,将汇集全球行业精英,共同探讨疏浚与生态和谐发展的前景,全面展示新世纪以来持续创新的疏浚全产业链的面貌,致力为全球生态文明建设做出更大贡献。
为此,我们诚邀世界疏浚协会联合会的各国成员和中国疏浚协会各会员单位届时莅临行业峰会;诚邀世界各国政府主管部门、相关机构、企业、供应商的专家、学者、工程技术人员等乘此良机与会交流;诚邀各国相关企业在这一全球疏浚与海洋工程业界备受关注的舞台展示先进的产品、技术与服务。
欢迎有意光临盛会的组织或人士与我们联系,并及时报名注册。有关大会的动态及信息,敬请关注中国疏浚协会第22届世界疏浚大会网站的进一步通知。















上海振华港机(集团)公司(ZPMC)是世界知名起重机和大型钢结构制造商,主要生产岸边集装箱起重机、轮胎式集装箱龙门起重机、散货装、卸船机、斗轮堆取料机、门座起重机、浮吊和工程船舶以及大型钢桥构件等。迄今为止,按订单统计,ZPMC有岸边集装箱起重机1000台,轮胎式集装箱龙门起重机1650台和众多非标大型港口机械的良好业绩。按英国《World Cargo News》杂志统计,近七年ZPMC大型集装箱机械的订单居世界同行首位。自主设计、开发世界首创的可吊双40英尺集装箱起重机、已投入使用的双小车集装箱起重机等处于世界领先地位。
公司具有设计、制造、安装、调试、整机运输、售后服务和新产品开发等多种能力,并成功将18艘六万吨级货船改装为大型港口机械和重大件整机运输专用船,ZPMC是世界上唯一具有自备整机运输船的大型起重机制造商,使ZPMC的产品得以高质量、短周期、公道的价格送往世界各港口用户,并兑现合同准时交货。
ZPMC的产品遍布世界54个国家和台湾、香港地区的120余个码头,如在美国东西海岸各大港口、加拿大、英国、德国、荷兰、西班牙、法国、意大利、罗马西亚。新西兰、巴西、阿根廷、新加坡、马来西亚、吉布提、牙买加、哥伦比亚、阿曼、阿联酋、伊拉克、沙特、黎巴嫩、埃及、肯尼亚、苏丹、加纳、缅甸、委内瑞拉、印尼、泰国、澳大利亚、墨西哥、多米尼加、韩国、日本、巴基斯坦、伊朗和中国香港、台湾地区以及国内各大港口,均有ZPMC的集装箱起重机在高效率地工作。
ZPMC在大型散货机械方面,也有良好的业绩。青岛港20万吨级矿石码头上的三台2500吨/小时抓斗式卸船机,其生产率位居亚洲第一,自1999年投产以来,至今运行良好。
ZPMC具有世界一流的大型钢结构生产业绩,曾为美国和加拿大提供大型桥梁构件和为沪市东海大桥提供十万吨钢管桩构件,有2000名持证焊工,其中400人持有国际焊证。公司持有世界权威美国AISC机构颁发的钢结构生产许可证。据知(到目前为止)这是国内仅有的二张之一。
ZPMC在长江口长兴岛已建成占岸线3500米,总面积100万平方米的世界规模最大、技术一流的大型港口机械生产基地。今后将向重型机械制造发展。使ZPMC年生产达到岸桥160台.20万吨以上的大型钢结构件的能力。
ZPMC有江阴、常州、长兴、张江、工业园区、南通六个生产基地和五个机电配套件专业公司,它是振华丰城制动器公司、振华沈阳电梯公司、振华常州油漆公司、振华宁波传动机械公司、振华长兴精密制造公司。可以向国内外市场提供世界一流水平的大型港口机械、桥梁和建筑钢结构以及高质量的制动器、电梯、油漆、连轴器、岸桥和场桥电控设备、集装箱单箱和双箱吊具及硬齿面减速箱等配套件。
ZPMC有800名从事机、电、液设计的工程技术人员,其中富有经验的高级工程师250名。是世界同行中最强大的一支设计队伍。因而可以短周期、高质量的完成各种标准和非标准产品设计,保证年生产300台岸桥、600台场桥和25万吨钢结构所需的图纸和资料。ZPMC善于博采众家之长,千方百计满足用户要求,使自己的产品永居世界先进行列。
ZPMC有自己科研开发机构,并与上海市和全国高校和科研单位有广泛联系。ZPMC自行开发的交流或直流电气控制系统技术先进,使用可靠,获得国内外用户极高评价。ZPMC还有多项供用户选购的高科技成果,如用于场桥直线行走和箱位管理的GPS系统,故障显示和监测系统、智能型吊具和自动对箱系统、防碰撞系统等等。
ZPMC已成功发行了A、B股。公司净资产达5亿美元,是世界上最大的港口机械及大型钢结构制造商。
2024-04-18 09:51
2024-04-18 09:51
2024-04-18 09:50
2023-11-21 09:32
2023-11-01 14:51
2023-09-19 10:22
2023-09-14 09:30
2023-08-08 14:26
2023-07-31 09:32
2023-07-31 09:18
















